Objek awal (dan satu-satunya objek) dalam tutorial ini adalah objek kubus parametrik. Rasio yang dinyatakan dalam ukuran X, Y- dan Z sesuai dengan batu lego 8 yang sudah dikenal luas. Agar unit, khususnya saat dibentuk kemudian, tidak terlalu kecil dan tidak praktis, saya bekerja dengan skala 100:1.
Panjang sisi yang ditentukan membuat kubus kita menjadi balok yang diinginkan, segmentasi yang sesuai membagi kubus sebelumnya, sehingga saat dikonversi menjadi objek poligon, kita langsung mendapat segmentasi yang berguna.
Konversi ke objek poligon dilakukan dengan perintah konversi objek dasar atau tombol C, sehingga sekarang kita memiliki balok yang dapat diedit di depan kita. Mari mulai dengan bagian atas batu lego.

Memodelkan puncak tonjolan
Segera setelah itu, tool Bevel langsung digunakan. Namun, bukan untuk membulatkan sudut atau tepi, melainkan untuk membuat lingkaran di permukaan dari titik terpilih untuk kita.''
Untuk itu, kita memilih total delapan titik yang ditunjukkan di atas balok dalam mode editing titik dengan menekan tombol Shift.
Kita dapat menemukan tool Bevel di menu Mesh > Buat, tetapi karena sering digunakan, lebih baik kita ingat pintasan keyboard M~S (tekan tombol M dan S secara berurutan).
Pada dialog pengaturan tool Bevel, kita bisa mempertahankan mode Bevel dan Offset dalam jarak tetap. Untuk melengkungkan, kita berikan nilai Offset sebesar 25 cm, ini sama dengan jari-jari lingkaran nantinya. Segmentation 6 cukup untuk segmentasi yang cukup dan karena itu bulatan lingkaran.
Sebelum kita sesuaikan parameter penting dan benar-benar menyertakan lingkaran, kita berhenti sejenak untuk pemahaman yang lebih baik. Kita memiliki delapan kotak di balok saat ini. Kotak-kotak ini terbentuk karena masing-masing dari delapan titik tersebut dibebankan terhadap titik tetangga yang berdekatan. Untuk mendapatkan lingkaran dari keempat abadie tersebut dalam setiap kotak, kita sebenarnya hanya harus membaliknya …
… dan itulah yang dilakukan oleh parameter Kedalaman. Jika kita menambahkan tanda minus sebelum 100% Kedalaman, sudut abrasi akan berputar dan kita akan mendapatkan lingkaran yang diinginkan di permukaan.
Agar kita dapat terus bekerja dengan lingkaran ini dan bukan dengan poligon yang ada, kita aktifkan opsi Sudut: N-Gons di bagian Topologi.
Dengan cara ini, titik atau tepi yang terlibat tidak terganggu dan Extrusi berikutnya dilakukan tanpa gangguan.
Namun, sebelumnya kita harus memilih lingkaran poligon. Untuk itu, kita aktifkan tool seleksi langsung, aktifkan mode editing poligon dan pilih total 8 N-Gons satu per satu dengan menekan tombol Shift.
Extrusi ke atas dilakukan dengan tool Extrude yang sudah dikenal (tombol D). Pada dialog pengaturan yang sesuai, kita beri Offset sebesar 15 cm untuk mengekstrusi tonjolan dari permukaan.
Setelah langkah ini, kita telah menambahkan total delapan tonjolan pada batu lego, namun saat ini masih dengan sudut yang sangat tajam. Namun, itulah saatnya untuk menggunakan tool Bevel.
Untuk mengubah seleksi poligon yang ada menjadi seleksi tepi, kita cukup klik dan tahan tombol Ctrl atau Ctrl pada mode editing tepi.
Sekarang kita aktifkan tool Bevel (tekan tombol M dan S), dan kita akan mendapatkan pegangan interaktif untuk Bevelling pada tepi tonjolan. Mari kita lihat bagaimana interaksi ini terjadi di Editor. Dengan kursor mouse, kita memegang salah satu titik pada tepi Bevel, …
... dan geser dengan mouse Tinggi dari bevel, jadi Nilai Offset, dari tepi. Selama tombol mouse ditekan, kita bisa mengubah Offset sesuka hati.
Saat tombol mouse dilepas, Offset (setidaknya secara interaktif) didefinisikan secara tetap. Pada langkah interaktif berikutnya, kita bisa menyesuaikan Tinggi dari bevel. Sewaktu bergerak dengan tombol mouse ke salah satu Tepian bundaran yang terbentuk saat bevel. Simbol alat di kursor berubah dan menandakan kita sekarang sedang mengedit Tinggi Bevel.
Dengan menggeser dengan mouse, sekarang kita mengubah Tinggi dari Bevel. Di sini kita masih memiliki Nilai negatif dari lingkaran bevel yang membundar, yang memberi efek tepi ke dalam. Namun, ini bisa dengan cepat diubah secara interaktif menjadi Positif, sehingga ke luar.
Saat tombol mouse juga dilepas di sini, nilai interaktifnya ditetapkan. Jika kita tidak puas dengan nilai tersebut, kita bisa dengan mudah mengoreksinya atau menyesuaikannya melalui Jendela Pengaturan dari Peralatan Bevel sampai sempurna. Namun, hal ini hanya mungkin sampai bevel baru dibuat atau peralatan lain dipilih.
Dalam contoh kita, saya mengatur Nilai Offset menjadi tepat 2 cm, memasukkan Subdivisi sebanyak 4, dan mengoreksi Tinggi menjadi persis 100%.
Sesudah kita melunakkan tepi atas penstoperan, sekarang yang kurang adalah Transisi ke atas dari penstop tersebut. Dengan begitu, kita mengambil Seleksi Loop dari menu Pilih dan memilih di Mode Edit Edge delapan tepian sekeliling penstop satu per satu dengan Shift dipegang.
Kita mengaktifkan Peralatan Bevel (Tombol M dan S) dan bisa cepat secara interaktif menentukan nilai yang tepat untuk Offset, ...
... kemudian kami menyesuaikannya melalui Manajemen Atribut menjadi nilai  1 cm rata dan memberikan sejumlah Subdivisi yang mencukupi. Untuk sambungan yang sangat kecil di penstop tersebut, tiga Subdivisi harus cukup.
Modelling dari Ruang Hampa di Bawah
Kecuali Tepian luar, bagian atas sudah selesai dimodelkan, jadi sekarang kita peduli dengan sisi bawah yang lebih rumit dari penstoper Lego. Namun, kami bahkan belum memiliki ruang hampa di mana kami bisa menempatkan tabung penting untuk koneksi bersilangan.
Pertama-tama kita putar Tampilan di Editor sehingga kita bisa melihat sisi Bawah dari balok dengan jelas. Kemudian kami mengaktifkan Mode Edit Polygon dan memilih semua Polygon di Bawah balok tersebut.
Dengan Ekstrusi dalam, sekarang kami membuatkan tepi baru berputar berdasarkan Tebersi Material, tetapi tetap mempertahankan titik-titik dalam yang ada dari skalasi atau perpindahan yang tidak diinginkan.
Peralatan Ekstrusi Dalam bisa kami dapatkan melalui Tombol I, di Jendela Pengaturan yang sesuai kami masukkan Nilai Offset sebesar 15 cm untuk dinding nanti dari penstoper Lego.
Di sini lagi dijelaskan dengan rapi. Segmentasi yang ada dari awal tetap ada dengan cara yang tidak berubah setelah langkah ini, sehingga selama pengembangan berikutnya semuanya masih sesuai dengan bagian atas penstoper Lego yang sudah selesai.
Seleksi Polygon yang ada tetap aktif, karena akan sangat diperlukan saat Langkah Ekstrusi berikutnya untuk ruang hampa tersebut. Kami hanya mengganti alat menjadi Peralatan Ekstrusi Normal (Tombol D) dan di Jendela Pengaturan kami masukkan Nilai Offset sebesar -90 cm.
Sekarang ruang hampa yang sangat diperlukan sudah ada; mari kita mulai lebih lanjut dengan pengembangan ke dalam bagian dalam penstop Lego. Sebenarnya, ruang hampa belum sepenuhnya diselesaikan, karena beberapa penstoper juga terlihat di sisi bawah dengan sedikit celetukan.
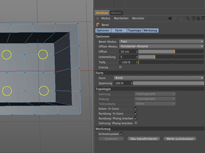
Sama seperti bagian atas batu bata Lego, kita memilih bagian dalam di modus edit point dengan total delapan titik di tengah posisi dari penonjolan. Karena kita telah menghindari pergeseran geometris saat mengekstrusi ruang kosong, kita bisa yakin bahwa semua posisi sudah benar.
Kita membuka tool Bevel (tombol M dan S) dan kali ini kita hanya fokus pada memasukkan parameter yang benar di Attribute-Manager. Radius lingkaran didapat dari Nilai Offset sebesar 10 cm, Pembagian sebesar 5 lebih baik terlalu tinggi daripada terlalu rendah, dan Kedalaman sebesar -100% memastikan bahwa fasiasinya menyatu menjadi lingkaran lagi.
Setelah melakukan bevel pada lingkaran ke permukaan, kita beralih ke modus edit poligon, untuk memilih delapan N-Gons untuk extrusi ruang kosong di dalam penonjolan.
Kita membuka tool Extrude (tombol D) dan memasukkan Nilai Offset sebesar -15 cm. Siapa yang menghitung akan tahu bahwa kita sudah ada di dalam penonjolan sedikit.
Untuk menggunakan Seleksi saat ini langsung ke bevel pada Kantong Dalam, kita beralih dari modus edit poligon- ke modus edit sisi-kantong, seperti biasanya dengan Klik dan Tahan Tombol Ctrl dan mendapatkan seleksi sisi yang sesuai.
Mungkin tidak banyak yang akan terlihat dari sisi dalam ruang kosong penonjolan, tetapi tool Bevel (tombol M dan S) membuatnya menjadi sangat mudah. Nilai Offset sebesar 1 cm dengan pembagian tiga kali sudah cukup.
Untuk transisi dari ruang kosong penonjolan ke bagian bawah batu bata Lego, kita juga memerlukan tool Bevel. Sebelumnya kita harus menggunakan Seleksi Loop di modus edit sisi, dan memilih delapan lingkaran di lantai batu bata Lego sambil menahan Tombol Shift.
Penting bahwa tool Bevel mengingat pengaturan dari langkah pengeditan sebelumnya, sehingga kita hanya perlu mengklik tombol Transformasi Baru setelah memanggil tool untuk mendapatkan Bevel yang sesuai di lantai ruang dalam Lego.
Modelling Ronggaan Penjepit
Sangat penting untuk stabilitas konstruksi Lego adalah Ronggaan Penjepit yang kosong di dalam batu bata Lego. Blok 8 memiliki total tiga ronggaan ini, masing-masing duduk di tengah antara penonjolan.
Kita beralih ke modus edit poin dan pilih dengan tool seleksi langsung tiga poin yang berada di dalam pada titik tersebut.
Dari ketiga poin ini, akan muncul lingkaran poligonal dalam geometri saat bevelling, dari mana kita akan extrudirkan Ronggaan Penjepit. Prosedurnya sudah dikenal: kita aktifkan tool Bevel (tombol M dan S), masukkan radius rongga melalui Nilai Offset sebesar 30 cm dan pilih Pembagian yang agak tinggi setidaknya 6. Dibandingkan dengan penonjolan dan cekungan, ronggaan itu cukup besar dan jelas terlihat, oleh karena itu kita tidak boleh menghemat pembagian di sini.
Sekarang kami atur Kedalaman menjadi -100% dan mendapatkan N-gon yang diinginkan untuk extrudirkan ronggaan penjepit yang kosong.
Untuk Extrudir N-gons, kita beralih ke modus edit poligon dan seleksi tiga poligon berbentuk lingkaran dengan tool Seleksi Langsung.
Dalam Einstellungsdialog untuk tool Extrude kita tentukan Nilai Offset sebesar 90 cm untuk Extrudir ke atas. Setelah kita membuat rongga batu Lego dengan Extrusi negatif sebesar -90 cm, maka bagian Atas dari Rongga akan sejajar dengan bagian Bawah batu Lego.
Agar pulpen ekstrusi menjadi sebuah tabung, kita akan mengikuti ekstrusi inner pada poligon yang masih terpilih. Alat ekstrusi dalam dipanggil dengan menekan tombol I, offset sebesar 8 cm akan mengurangi radius dalam cekungan sebesar nilai ini.
Dengan ekstrusi norma kemudian (tekan tombol D) ke bawah kita akan membuat cekungan untuk tabung. Nilai dari -90 cm sesuai dengan tinggi dari ruangan dalam batu lego kita, sehingga kita kembali sejajar dengan permukaan dalam di sini.
Karena tiga poligon masih terpilih, kita memanfaatkan kesempatan untuk mengubah seleksi poligon saat ini menjadi seleksi lengkung. Kita kembali ke mode mengedit lengkung dengan menekan tombol Ctrl saat menekan.
Sekarang kita bisa dengan nyaman melunakkan bagian bawah di ruang dalam tabung tersebut. Kita panggil alat Bevel lagi dengan menekan tombol M dan S dan atur nilai Offset sebesar 2 cm dengan pembagian maksimal 4. Jangan lupa atur nilai Kedalaman menjadi 100%, sehingga pembulatan di transisi ke permukaan menjadi cembung.
Kanten atas tabung perjanjian dipotong cukup kuat, agar menyusun batu lego menjadi lebih mudah. Untuk memberikan fasing pada kanten juga, kita pilih total 6 kanten dalam dan luar lingkaran di bagian atas tiga tabung dengan seleksi Loop dan tombol Shift ditekan.
Proses mengubah semua enam kanten tabung menjadi bulat dapat kita lakukan sekaligus, karena radius bulatan di dalam dan di luar seharusnya sama. Kita panggil alat Bevel (tombol M dan S) dan atur nilai Offset menjadi 3 cm untuk tinggi Bevel. Karena bagian atas tabung akan terlihat dengan jelas, Bevels juga mendapat pembagian yang cukup tinggi, yaitu 5. Nilai Kedalaman 100% cocok dengan kanten dalam dan luar tabung.
Mari kita berikan tabung tersebut transisi yang lembut ke permukaan dalam batu lego. Kita pilih tiga kanten berputar dengan Loop-Selektion dengan tombol Shift ditekan, …
… memanggil alat Bevel (tombol M dan S) dan memberikan fasing dengan Offset sebesar 2 cm dan pembagian empat kali untuk transisi lembut ke permukaan.
Setelah langkah ini, tiga tabung penjepit dalam batu lego sekarang telah selesai. Yang masih mengganggu sekarang adalah kanten dalam dan luar batu lego yang sempurna tajam.
Memberikan Fasing pada Kanten Dalam dan Luar
Meskipun tugas terakhir tutorial ini terdengar mudah, penting untuk mempertimbangkan hubungan kanten Bevel. Dalam hal ruang dalam, kita tidak hanya harus mempertimbangkan kanten yang berjalan sejajar dengan bidang XZ di bagian atas dan bawah batu lego, tetapi juga sudut yang tegak lurus dengan keduanya.
Untuk mendapatkan fasing yang homogen di sini, kita seleksi dan bevel kanten ruang dalam ini bersama-sama. Pertama-tama, kita pilih kanten berputar di bagian atas dan bawah dengan seleksi loop-Selektion kemudian pilih empat kanten di sudut ruang dalam dengan mempertahankan Shift-Taste ditekan dan seleksi Langsung.
Meskipun batu lego cukup tajam, fasing kecil akan menambahkan tampilan model yang lebih realistis. Kanten yang akan di-bevel sudah dipilih, jadi kita hanya perlu memanggil alat Bevel (tombol M dan S) dan memberikan Offset-Wert kecil, yaitu 2 cm dengan Unterteilung tiga kali saja.
Sekarang mari kita perhatikan detail kritis dari sudut-sudut Bevel yang bertabrakan. Di dialog pengaturan dari tool Bevel, kami memiliki beberapa pilihan untuk mendesain sudut ini di halaman topologi di bawah chanfer. Dalam kasus kami, chanfer bawaan adalah pilihan yang baik, karena menghasilkan sudut yang sangat lembut dan tidak mencolok. Anda dapat mencoba dan mengenal metode chanfer lainnya dalam kesempatan ini.
Melihat model tanpa seleksi, memastikan bahwa tepi-tipe dalam dan luar yang di-bevel berjalan dengan rapi dan tidak terlalu lembut atau bulat. Bagian dalam bata Lego sudah selesai di-modelkan sehingga sekarang kita dapat fokus pada penyelesaian bagian atas.
Pada penyelesaian bagian atas atau luar bata Lego, kembali pada konteks sudut-sudut Bevel. Sejajar dengan bagian dalam, kita memiliki sudut-sudut vertikal yang bersilangan lagi, oleh karena itu kita seleksi kembali tepi tepi yang mengelilingi bagian atas dan bawah menggunakan seleksi loop terlebih dahulu dan kemudian dengan menahan tombol Shift terus, seleksi tepi luar yang vertikal dengan bata Lego.
Sekarang kita dapat memanggil tool Bevel (tombol M dan S) dan cukup mempertahankan atau mengadopsi offset, subdivisi, dan depth yang sudah digunakan untuk bagian dalam bata Lego.
Jika kita zoom pada sudut dari bata Lego, kita dapat memastikan bahwa metode chanfer bawaan juga menghasilkan sudut atau sudut yang halus dan tidak mencolok pada bagian luar dari bata Lego.
Dengan langkah terakhir ini, bata Lego kita akhirnya selesai. Hanya logo perusahaan di puncak bola lego yang belum, tetapi itu tidak relevan untuk tutorial Bevel dengan CINEMA 4D Release 15 ini.
Dengan sedikit warna mencolok, kita sekarang memiliki beberapa blok pertama dalam kotak Lego kita. Dengan cara yang sama, semua variasi blok lainnya juga bisa direalisasikan - dengan syarat segmentasi yang sesuai.
Sebagai kesimpulan dari tutorial ini, dengan alat Bevel baru, kita akhirnya memiliki alat yang bagus untuk modeling teknis dan tidak lagi tergantung pada eksperimen dengan Subdivision Surface-Generator (HyperNURBS).
