Travailler avec l'objet Wire de SurfaceSPREAD t'ouvre des possibilités créatives dans Cinema 4D, notamment pour la création de formes complexes et dynamiques. Dans ce tutoriel, je te guiderai étape par étape à travers le processus d'application de l'objet Wire et je te montrerai comment concrétiser efficacement tes idées. Commençons tout de suite !
Principales conclusions
- L'objet Wire permet la distribution de splines sur une surface.
- Un objet null est nécessaire pour faire fonctionner correctement l'objet Wire.
- Tu peux ajuster différents paramètres pour les splines afin de créer divers effets visuels.
Instructions étape par étape
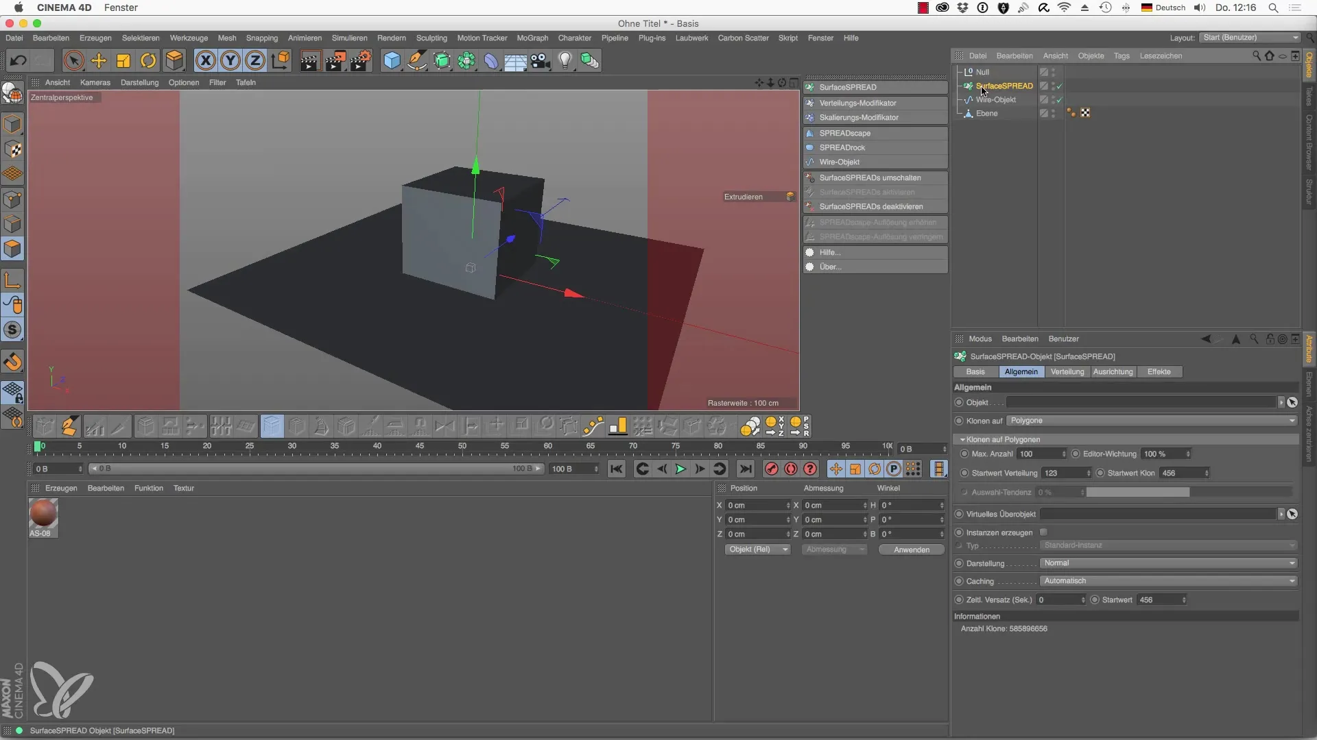
Tout d'abord, sélectionne un plan que tu souhaites utiliser comme point de départ pour ton objet Wire. Je recommande de créer un plan avec moins de subdivisions pour avoir un meilleur contrôle. Cela te donnera une base propre.

Pour créer ta forme de base, passe en mode polygonal et extrude la surface vers l'intérieur puis vers le haut. Cela t'aidera à générer la structure souhaitée.

Maintenant, tu vas utiliser l'objet Wire pour distribuer des splines sur cette surface. À cet effet, tu auras besoin de l'objet SurfaceSPREAD pour générer efficacement les splines.

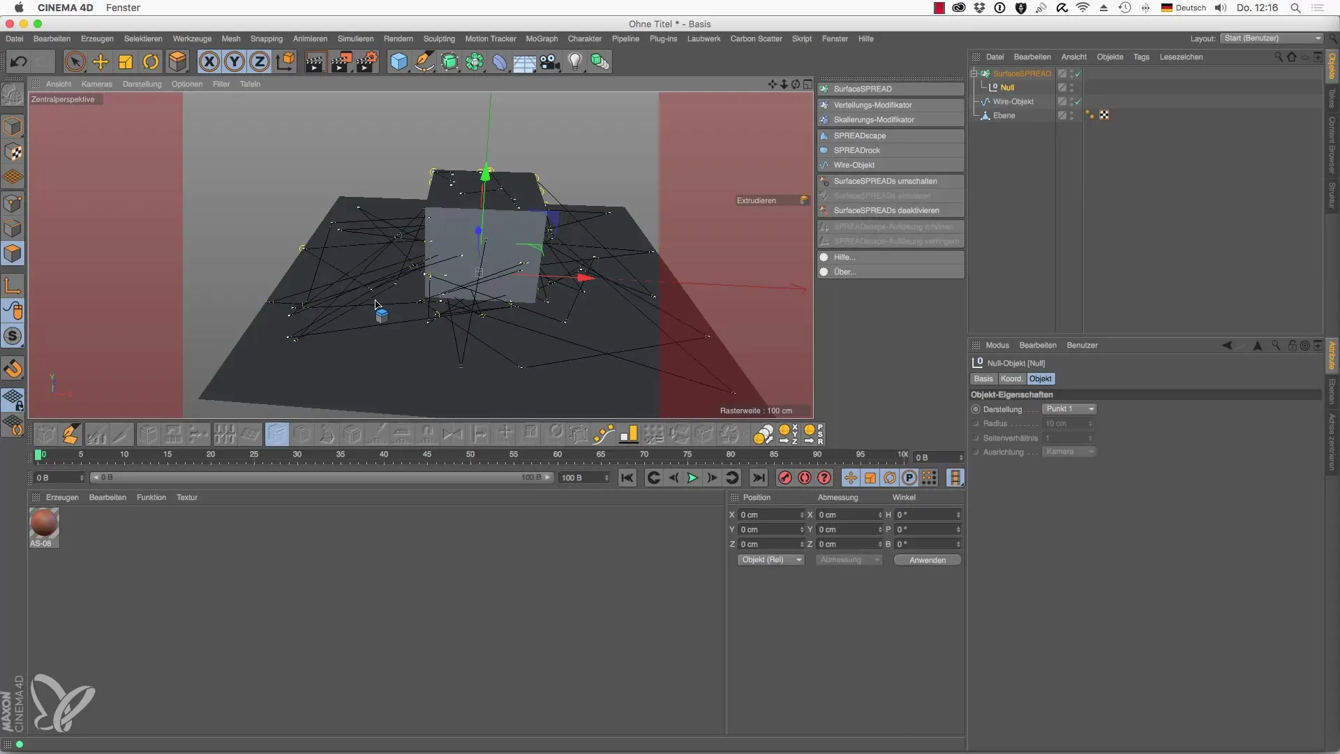
De plus, tu dois créer un objet null qui servira de conteneur pour ton objet Wire. Va dans les objets et sélectionne l'objet null. Cet objet null sera crucial pour utiliser correctement l'objet Wire.

Une fois que tu as l'objet null, clique sur l'objet SurfaceSPREAD et définis-le comme l'objet à utiliser pour les clones. Il est important que l'objet Wire serve d'objet parent pour tout organiser correctement.
Maintenant que tu as effectué ces étapes, tu verras que les splines sont effectivement réparties sur la surface. Tu peux également apporter des ajustements à l'objet Wire pour changer la distribution.

Si tu souhaites modifier la distribution, tu peux choisir entre différentes méthodes d'interpolation. Par exemple, tu peux passer de linéaire à cubique pour créer des formes dynamiques qui semblent plus douces et plus fluides.

Dès que tu es satisfait des paramètres et que les splines sont réparties comme tu le souhaites, tu peux sélectionner l'objet SurfaceSPREAD et accepter l'état actuel en tant que forme. Cela te permettra de convertir les splines en un polygone.

Maintenant, tu as aussi la possibilité d'utiliser les splines davantage en les plaçant par exemple en cercle et en ajustant la forme en conséquence. Cela te donnera un design riche pour ton projet.

Résumé – Laubwerk pour Cinema 4D : Introduction à l'objet Wire de SurfaceSPREAD
En apprenant à utiliser l'objet Wire dans Cinema 4D, tu t'es approprié un outil puissant pour réaliser des designs créatifs et dynamiques. La bonne compréhension et l'utilisation correcte de SurfaceSPREAD te permettent d'obtenir des résultats visuels impressionnants. Expérimente avec les différents paramètres et donne vie à tes designs !
Questions fréquentes
Comment puis-je utiliser l'objet Wire dans Cinema 4D ?L'objet Wire est utilisé pour distribuer des splines sur une surface à l'aide de SurfaceSPREAD.
Pourquoi ai-je besoin d'un objet null ?Un objet null sert de conteneur pour l'objet Wire et est nécessaire pour organiser correctement les clones.
Comment puis-je modifier la distribution des splines ?Tu peux ajuster la méthode d'interpolation dans l'objet Wire et choisir entre linéaire et cubique.
Puis-je convertir les splines en polygones ?Oui, tu peux sélectionner l'objet SurfaceSPREAD et accepter l'état actuel en tant que polygones pour réutiliser les splines.
