Креативна робота з 3D-моделями відкриває безліч можливостей для створення захоплюючого оточення. У цьому навчальному посібнику ти дізнаєшся, як за допомогою Cinema 4D легко створювати власні та фантазійні будівлі. Виконавши кілька цілеспрямованих кроків, ти зможеш надати своєму місту більше структури та різноманітності.
Головні висновки
- Вільне моделювання з Cinema 4D відкриває креативний простір.
- Використання простих геометрій може призвести до складних структур.
- Детальні моделі підвищують візуальну привабливість твоїх сцен.
Покрокова інструкція
Щоб створити привабливу будівлю, дотримуйся наведених нижче кроків:
Крок 1: Створення базового об'єкта
Спочатку вибери об'єкт куба як вихідну точку для твоєї будівлі. Ти можеш налаштувати розміри так, щоб вони відповідали твоїм вимогам. Наприклад, ти можеш встановити висоту 80 см, ширину 30 см і глибину 40 см, щоб створити цікаві пропорції. Ці специфікації допоможуть тобі досягти гармонійної інтеграції в існуюче місто.

Крок 2: Перетворення в полігональний об'єкт
Після створення куба важливо перетворити його в полігональний об'єкт. Це необхідно, щоб ти міг далі налаштовувати форму об'єкта. Обери куб і вибери опцію перетворення в полігональний об'єкт. Це дасть тобі можливість цілеспрямованої обробки окремих поверхонь.
Крок 3: Вибір поверхонь і їх налаштування
Тепер ти обираєш всі поверхні об'єкта, які хочеш змінити. За допомогою інструмента масштабу ти можеш зробити форму будівлі цікавішою створюючи. Переміщуючи нижні полігони всередину, ти отримаєш привабливішу структуру, яка буде не лише функціональною, але й естетичною.
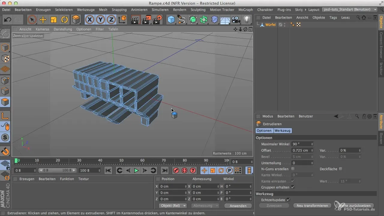
Крок 4: Створення підставок
Щоб зробити твою будівлю більш стабільною і візуально привабливою, ти можеш додати підставки. Вибери передню та задню поверхні і використай функцію екструзії, щоб їх витягнути у бажану форму. Дбай про те, щоб підставки виглядали пропорційно до будівлі і не виглядали занадто делікатно.
Крок 5: Додавання виступів
Коли основа готова, час додати виступи. Вони нададуть будівлі більше глибини та візуального інтересу. Створи кілька менших виступів, які ти вішаєш з боків. Вони повинні добре вписуватися в загальну картину, не надто перевантажуючи об'єкт.

Крок 6: Налаштування і доопрацювання
Тепер ти можеш працювати над іншими структурами, щоб вдосконалити дизайн. Наприклад, ти можеш додати додаткові деталі до верхніх частин твоєї будівлі, екструюючи їх в іншому розмірі. Це забезпечить візуальне різноманіття і зробить будівлю більш живою.

Крок 7: Дизайн зовнішньої обшивки
Інша важлива фаза - це дизайн зовнішньої обшивки будівлі. Тут ти можеш створити панелі або плити, які додають структурну глибину. Вибір дизайну може варіюватися, але основна ідея залишається такою ж: зробити об'єкт привабливим і сучасним.

Крок 8: Збереження будівлі
Коли ти створив свою будівлю відповідно до своїх уявлень, наступний крок - зберегти її. Не забудь зберегти її з конкретною назвою, щоб ти міг легко використовувати її в інших проектах. Підходяща назва для цього прикладу могла б бути «Пандус».

Резюме - навчальний посібник Cinema 4D: ефективне створення фантазійних будівель
У цьому навчальному посібнику ти дізнався, як за допомогою простого геометричного дизайну створювати складні та привабливі будівлі. Від основних форм до детальних виступів та облицювань, Cinema 4D пропонує безліч можливостей для вираження власної креативності. Використовуй набуті техніки, щоб ще більше збагачувати свої сцени.
Часто задавані питання
Як імпортувати об'єкти в свій проект?Ти можеш імпортувати об'єкти, відкривши файл у Cinema 4D або перетягнувши його безпосередньо.
Чи можу я використовувати свої моделі у Photoshop?Так, ти можеш використовувати експортовані моделі з Cinema 4D у Photoshop для подальшої обробки.
Як зберегти мій проект?Вибери «Файл», а потім «Зберегти як», щоб зберегти свій проект під заданою назвою.
