Con el objeto Tracer en Cinema 4D, tienes la posibilidad de generar Splines basados en los movimientos de otros objetos. Esto es especialmente útil si deseas rastrear los movimientos de objetos poligonales animados o sistemas de partículas. El objeto Tracer puede ser utilizado como un Spline normal y te brinda numerosas posibilidades de diseño en tus proyectos.
Principales conclusiones
- El objeto Tracer rastrea los movimientos de un objeto y crea un Spline en base a ello.
- Puedes usar el Spline generado en diferentes objetos como Sweep.
- Los sistemas de partículas también se pueden combinar de manera efectiva con el objeto Tracer.
Guía paso a paso
1. Agregar objeto Tracer
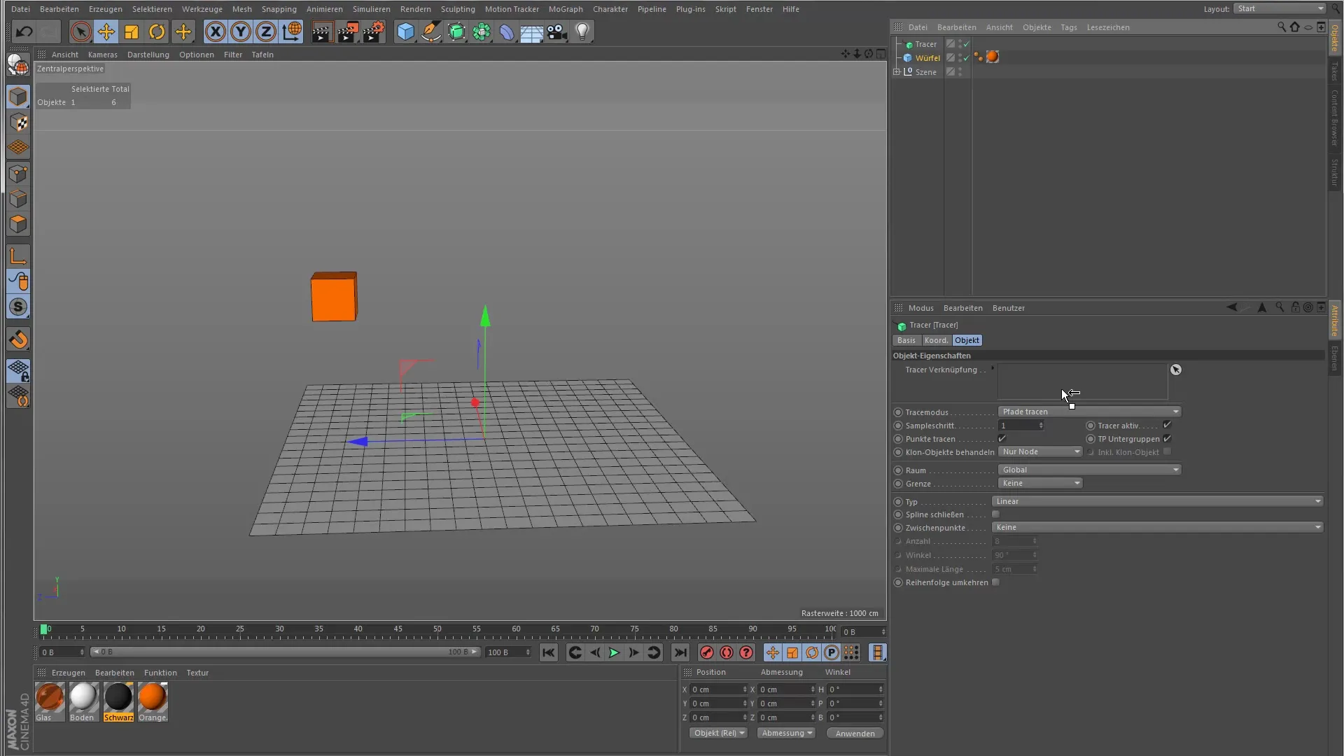
Inicia Cinema 4D y abre un nuevo proyecto. Aquí crearé una simple animación para presentarte el objeto Tracer. Ya he animado un cubo que vuela de izquierda a derecha y gira al mismo tiempo. Para utilizar el Tracer, debes insertar este objeto en el objeto Tracer.

2. Reproducir la animación y vincular el Tracer
Para ver cómo funciona el objeto Tracer, reproduce la animación. Detenla antes de que termine y agrega el cubo a la vinculación del Tracer. Notarás que el objeto Tracer ahora se mueve a lo largo de los movimientos del cubo y genera un Spline para cada punto que atraviesa el cubo.
3. Agregar objeto Sweep
Ahora agrega un objeto Sweep a tu escena. Coloca el Tracer en el objeto Sweep para mostrar la geometría generada en función del Spline. Para mantenerlo visualmente atractivo, usa un perfil circular que insertes en el objeto Sweep. Ajusta el diámetro y obtendrás una geometría que sigue el movimiento del cubo.

4. Usar sistema de partículas
Para ampliar las posibilidades del Tracer, prueba también un sistema de partículas. Aquí utilizamos un emisor simple que genera partículas. Víncula el emisor con el objeto Tracer y observa cómo las partículas también aparecen en forma de Splines.

5. Agregar un efector
Para hacer la animación más interesante, agrega un efector que gire las partículas. Asigna este efector al emisor para crear un movimiento dinámico. Una vez que la animación esté en marcha, verás cómo las partículas fluyen en forma de serpiente desde el emisor.

6. Configuraciones del Tracer
Ahora pasemos a las configuraciones del Tracer. El modo predeterminado es "Rastrear caminos", lo que significa que el objeto Tracer sigue los puntos y crea un camino basado en su movimiento. Experimenta con cómo cambian las configuraciones al cambiar entre los modos, como "Todos los objetos" o "Conectar todos los elementos".

7. Diferencia entre los modos
Para entender las diferencias entre "Todos los objetos" y "Conectar todos los elementos", crea un segundo emisor y ajusta el movimiento en la dirección opuesta. Luego revisa cómo el Tracer genera diferentes Splines según el modo seleccionado.

8. Rastrear puntos y objetos clonados
También puedes definir si el objeto Tracer debe rastrear todos los puntos de un objeto o solo el centro. Si utilizas objetos clonados, también puedes establecer cómo debe reaccionar el Tracer a los objetos clonados secundarios, es decir, si solo se ocupa del centro o de todos los clones.

9. Otras configuraciones para Splines
En la pestaña de configuraciones de Spline, puedes definir cómo se crean los puntos intermedios y si el Spline debe cerrarse. Muchas de estas opciones ya las conoces de otros objetos Spline en Cinema 4D. Prueba estas configuraciones y descubre cómo afectan la visualización de tu animación.
Resumen – Cinema 4D MoGraph: Uso eficiente del Tracer
El objeto Tracer es una función poderosa en Cinema 4D que te permite crear animaciones dinámicas y atractivas al rastrear los movimientos de objetos y partículas. Con la combinación adecuada de objetos y configuraciones, puedes lograr impresionantes efectos visuales.
Preguntas Frecuentes
¿Qué es el objeto Tracer en Cinema 4D?El objeto Tracer genera Splines basados en los movimientos de otros objetos.
¿Cómo puedo insertar un Tracer en un objeto Sweep?Coloca el objeto Tracer en un objeto Sweep para visualizar la geometría.
¿Puedo usar sistemas de partículas con el Tracer?Sí, el Tracer se puede usar tanto con sistemas de partículas normales como con Thinking Particles.
¿Cómo cambio las configuraciones del Tracer?Puedes alternar entre diferentes modos, como "Rastrear caminos" y "Todos los objetos" en el objeto Tracer.
¿Cuál es el papel de los objetos clonados en el objeto Tracer?Puedes definir cómo debe reaccionar el Tracer a los objetos clonados y sus subobjetos.
