Beim Arbeiten mit Cinema 4D ist es entscheidend, die Software an deine Bedürfnisse anzupassen. Hier lernst du, wie du die Darstellungsoptionen in Cinema 4D effizient nutzt und die Maßeinheiten für dein Modellieren optimierst.
Wichtigste Erkenntnisse
- Die Darstellung der 3D-Objekte kann an die jeweilige Modellierungsaufgabe angepasst werden.
- Die orangefarbene Umrandung zur Objektveranschaulichung kann durch eine Drahtgitteransicht ersetzt werden.
- Maßeinheiten wie Zentimeter können in verschiedene Einheiten umgestellt werden, was besonders wichtig für präzises Arbeiten ist.
Einstellungen für die Darstellung deiner Szenen
Um deine Arbeit in Cinema 4D zu erleichtern, schauen wir uns zuerst die grundlegenden Darstellungseinstellungen an. Starte mit dem Erstellen eines Würfels, denn das Modell dient uns als Beispiel für die folgenden Schritte.

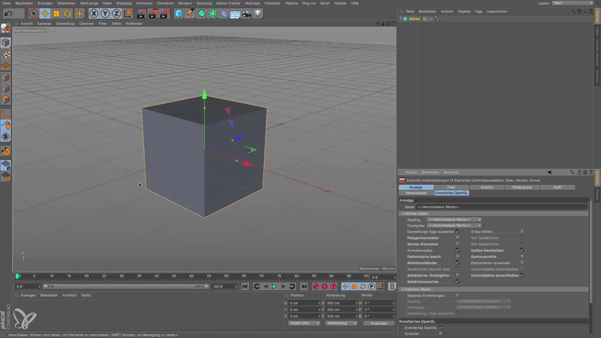
Wähle den Würfel aus, indem du ihn mit der Maus oder dem Stift antippst. Dies öffnet ein Menü, aus dem du den Würfel auswählen kannst. Durch Auswahl des Würfels kannst du später seine Attribute im Attribut-Manager überprüfen.

Wenn du den Würfel gewählt hast, siehst du im Attribut-Manager die Eigenschaften des Objekts, wie die Kantenlänge. Hier ist die Umrandung des Objektes orange, was seit Version 14 oder 15 von Cinema 4D der Fall ist. Diese orange Umrandung kann jedoch irritierend sein, da sie nicht die Details des Modells ausreichend zur Geltung bringt.
Drahtgitteransicht aktivieren
Um die orange Umrandung durch eine detailliertere Ansicht zu ersetzen, navigiere zu den Anzeigeeinstellungen:

Gehe zu den Optionen, wähle „Ansichtsvoreinstellungen“ und klicke darauf. Unter dem Punkt „Anzeige“ findest du die Option für den Selektionsumriss. Deaktiviere diese Option, um die standardmäßige orange Umrandung auszublenden.

Aktiviere nun die Drahtgitteransicht für das ausgewählte Modell. Setze dazu ein Häkchen bei der Drahtgitteranzeige. Diese zeigt dir die Kanten und Polygone des Modells exakt an, was besonders wertvoll für das Modeling ist.
Du kannst jetzt sofort bemerken, wie sich die Ansicht verändert. Anstatt der Orange Umrandung siehst du jetzt eine detaillierte Drahtgitteransicht des Würfels, was dir eine bessere Vorstellung von der Struktur deines Modells gibt.
Maßeinheiten anpassen
Ein weiterer wichtiger Punkt in Cinema 4D ist die Anpassung der Maßeinheiten. Dein Würfel hat aktuell eine Kantenlänge von 200 cm, was möglicherweise für dein Projekt nicht optimal ist. Hier erfährst du, wie du die Maßeinheit ändern kannst.

Die Maßeinheit „Zentimeter“ kann je nach Bedarf zu „Meter“, „Kilometer“ oder sogar „Millimeter“ umgestellt werden. Diese Einstellungen findest du in den Programm-Voreinstellungen. Gehe zu den Optionen und suche nach dem Punkt „Einheiten“.

Hier kannst du die Standardmaßeinheit bequem ändern. Es ist empfehlenswert, die Maßeinheit so zu wählen, dass sie für deine Projekte am sinnvollsten ist. Für viele Anwendungen ist die Zentimeter-Einstellung eine gute Wahl.

Nachdem du die Maßeinheit angepasst hast, bist du bereit für den nächsten Schritt. Du kannst jetzt beginnen, die ersten Modelle in Cinema 4D zu erstellen. Mit den richtigen Darstellungsoptionen und Einheiten kannst du effektiver und zielgerichteter arbeiten.
Zusammenfassung – Cinema 4D: Effiziente Einstellungen für deine 3D-Projekte
In dieser Anleitung hast du gelernt, wie du die Darstellung deiner 3D-Modelle anpassen und die Maßeinheiten in Cinema 4D effektiv einstellen kannst. Diese grundlegenden Schritte helfen dir, den Überblick über deine Projekte zu behalten und effizienter zu arbeiten.
Häufig gestellte Fragen
Wie ändere ich die Darstellungsoptionen in Cinema 4D?Gehe zu Optionen, dann zu Ansichtsvoreinstellungen und stelle die gewünschte Anzeige ein.
Wie passe ich die Maßeinheit in Cinema 4D an?In den Programm-Voreinstellungen kannst du die Maßeinheit unter dem Punkt "Einheiten" ändern.
Ist die Drahtgitteransicht besser als die orange Umrandung?Ja, die Drahtgitteransicht zeigt die Details eines Modells deutlich besser an.