Du kannst mit Cinema 4D beeindruckende 3D-Objekte erstellen, und ein guter Anfang sind die parametrischen Grundobjekte, auf die wir uns hier konzentrieren. Diese Objekte bilden die Basis für komplexere Designs und sind leicht anpassbar. In diesem Tutorial schauen wir uns speziell den Würfel und den Zylinder an, um deren Funktionen und Anpassungsmöglichkeiten zu erkunden.
Wichtigste Erkenntnisse
- Parametrische Grundobjekte sind die Basis für viele 3D-Modelle.
- Ein Würfel kann in Form, Größe und Segmentanzahl verändert werden, um verschiedene Designs zu kreieren.
- Zylinder können ebenfalls modifiziert werden, und es ist wichtig, die Anzahl der Segmente für eine glatte Oberfläche zu berücksichtigen.
Schritt-für-Schritt-Anleitung
1. Den Würfel erstellen und anpassen
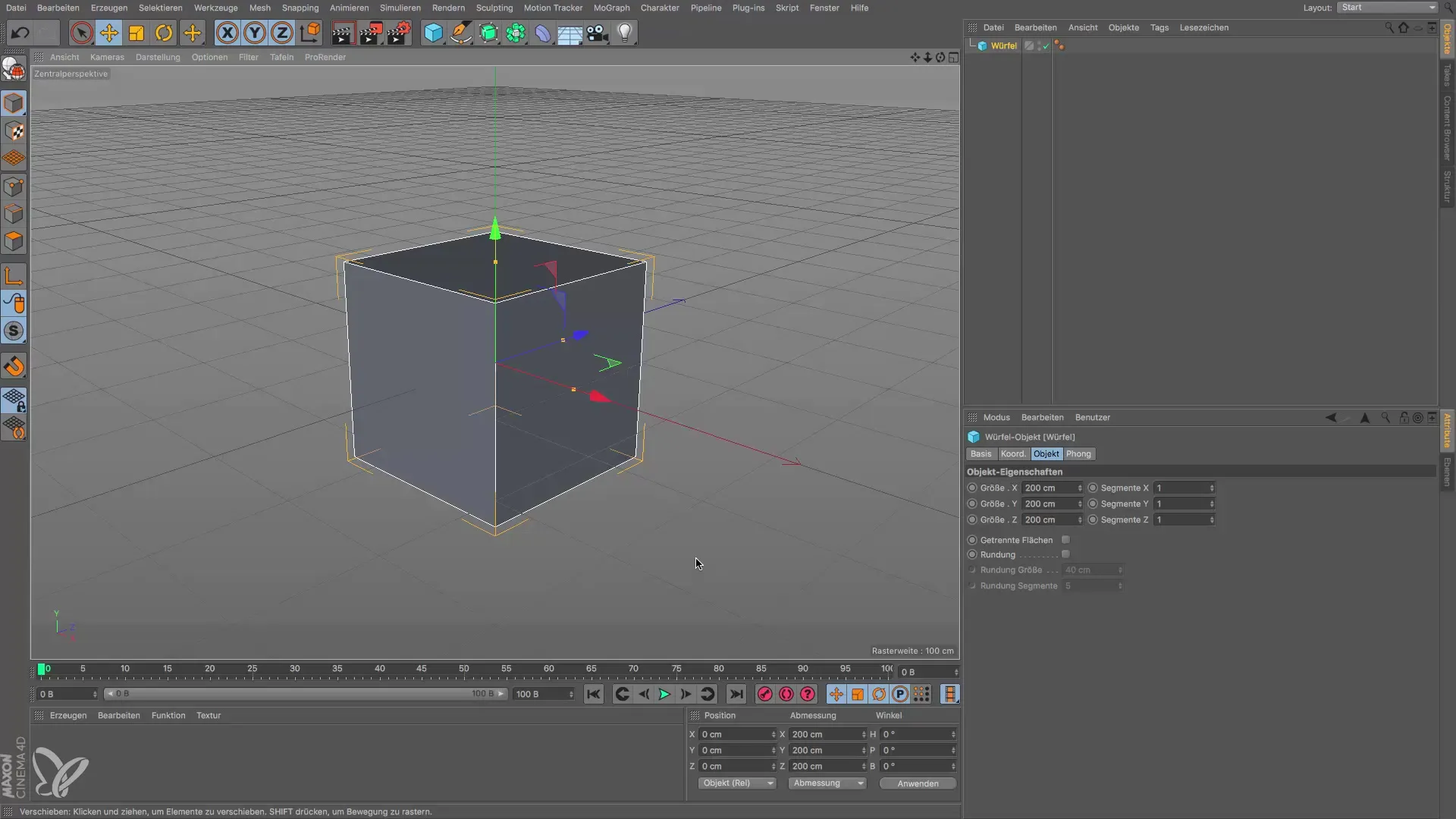
Starte dein Projekt, indem du ein Grundobjekt in Form eines Würfels erstellst. Gehe dazu auf das Menü und wähle den Würfel aus. Du kannst jetzt beginnen, seine Größe zu verändern. Um die Dimensionen des Würfels anzupassen, klicke auf den entsprechenden Doppelpfeil im Attribute-Manager. Bewege die Maus nach oben oder unten, um die Größe der Y-Achse zu verändern und beobachte, wie der Würfel sich entsprechend anpasst.

Eine andere Methode zur Anpassung ist es, die kleinen orangen Punkte im Viewport auszuwählen. Mit diesen kannst du die Dimensionen direkt im 3D-Raum ändern. Möchtest du eine Wand oder einen Balken erstellen, passe die Dicker des Würfels an. Der Würfel kann zu einer Platte oder zu anderen Formen transformiert werden, indem du einfach die Dimensionen bearbeitest.
2. Anpassen von Segmenten im Würfel
Ein Würfel hat normalerweise eine feste Form, die keine zusätzlichen Segmente benötigt. Sei dir jedoch bewusst, dass du die Anzahl der Segmente im Würfel einstellen kannst. Dies ist wichtig, wenn du vorhast, den Würfel später noch detaillierter zu bearbeiten. Lösche den aktuellen Würfel und füge einen neuen hinzu, um mit den Segmenten zu experimentieren.

3. Den Zylinder erstellen und modifizieren
Jetzt erstellen wir einen Zylinder, der ebenfalls anpassbar ist. Wähle den Zylinder aus dem Menü aus. Du siehst im Attribute-Manager sofort die Einstellungen für Radius und Höhe. Auch hier kannst du die Dimensionen mit der Maus anpassen, indem du die orangen Anfasser im Viewport verwendest. Achte darauf, dass die Höhe und der Radius korrekt eingestellt sind, um die gewünschte Form zu erhalten.

4. Die Segmente des Zylinders anpassen
Der Zylinder hat eine Standardanzahl an Segmenten, die du verändern kannst. Im Attribut-Manager siehst du die Optionen für die Segmente in der Höhe und im Umfang. Je mehr Segmente du wählst, desto glatter wird die Form des Zylinders. Ein Zylinder, der im Vordergrund steht, benötigt mehr Segmente für eine feine Darstellung, während ein kleines Detail im Hintergrund mit weniger Segmenten auskommen kann.

5. Rundungen an Zylindern und Würfeln
Ein wichtiges Merkmal der Grundobjekte ist die Möglichkeit, die Ecken zu runden. Bei Zylindern findest du die Option unter den Deckflächen. Hier kannst du den Radius für die Rundungen anpassen. Eine gut proportionierte Rundung besteht aus Segmenten, die im Verhältnis zu den Rundungen stehen. Experimentiere mit verschiedenen Einstellungen, um die besten Ergebnisse zu erzielen.

Beim Würfel kannst du ebenfalls die Kanten abrunden. Hier findest du die Optionen direkt im Attribut-Manager, um eine gewünschte Rundung zu erreichen. Je nach Stärke der Rundung verändert sich das Aussehen des Objekts erheblich.

6. Experimentieren mit verschiedenen Objekten
Jedes parametrische Grundobjekt in Cinema 4D hat einzigartige Attribute. Du solltest mit verschiedenen Objekten spielen, um ein Gefühl für deren Möglichkeiten zu bekommen. Jede Form kann als Basis für ausgefallenere Designs dienen. Versuche, die Eigenschaften der Objekte zu kombinieren und deinen kreativen Ideen freien Lauf zu lassen.

Zusammenfassung – Anleitung zur Nutzung der parametrischen Grundobjekte in Cinema 4D
Dieser Text hat dir die Grundlagen zur Verwendung der parametrischen Grundobjekte vermittelt. Du hast gelernt, wie du Würfel und Zylinder erstellst und anpasst, die Segmente veränderst und sogar Rundungen anwendest. Jetzt liegt es an dir, dein Wissen anzuwenden und deine eigenen 3D-Kreationen zu entwickeln!
Häufig gestellte Fragen
Wie kann ich die Größe eines Würfels ändern?Klicke auf die Doppelpfeile im Attribute-Manager und ziehe die Maus nach oben oder unten.
Was sind parametrische Grundobjekte?Sie sind die grundlegenden Formen, die leicht angepasst werden können, um komplexere Modelle zu erstellen.
Wie kann ich die Segmente eines Zylinders ändern?Du kannst die Anzahl der Segmente im Attribut-Manager anpassen, um die Rundheit des Zylinders zu beeinflussen.
Wie kann ich die Kanten eines Würfels abrunden?Im Attribut-Manager des Würfels gibt es Optionen, um die Kanten rund zu gestalten.
Was ist der Unterschied zwischen einem Quader und einem Zylinder?Ein Quader hat eine feste Form, während ein Zylinder anpassbare Dimensionen und Segmente hat.